新闻中心顶部
您的当前位置: 首页 > 新闻中心 > 商会新闻

众志成城齐战疫,全球潮团潮人在行动!

新闻来源:   发布时间:2020年02月03日   我要分享


新型冠状病毒肺炎疫情牵动着全球潮人的心,连日来,全球各地潮团充分发挥自身优势,迅速行动、发起募捐,捐赠疫情防控物资形成了潮人共抗疫情的强大合力。

01  广东省潮人海外联谊会

广东省潮人海外联谊会及时号召会员,积极行动组织捐款,截至130日中午,累计认捐总额达216万元人民币。

02  下载安装

下载安装 自1月28日发出捐款倡议书以来,得到了商会会员及党委党员的热烈响应,纷纷踊跃捐款,截至2月3日晚上8时,共有360个爱心单位和个人认捐,累计认捐款总额达2906162元。此次筹集的所有资金将定向捐赠予抗击疫情定点医院,主要用于购买急需的防控医疗物资(如医用防护衣、防护口罩、眼罩、消毒水等),以及慰问一线医护人员。

03  广东省潮商会

广东省潮商会向全体会员发出倡议,多方筹调资源,采购口罩、消毒液以及药品等防护物资,于129日火速送往湖北疫区。

04  阿联酋潮汕总商会、深圳潮人海外经济促进会

阿联酋潮汕总商会深圳潮人海外经济促进会倡议全体成员及社会爱心人士为一线疫区积极捐助,于119日在群组发起自愿捐款接龙。

05  广东省揭阳商会

广东省揭阳商会号召全体成员踊跃捐款,共同为抗击疫情尽心出力,于129-30日进行募捐活动

06  北京潮人海外联谊会、美国潮商总会

北京潮人海外联谊会、美国潮商总会共同发布“众志成城、防控新型冠状病毒疫情”专项募捐倡议书,共同为防控疫情作出贡献。

07  北京潮商会

北京潮商会发出抗击疫情,我们共同参与捐款倡议,截至21日,共收到认捐善款452.72万元。

08  新西兰潮属总会

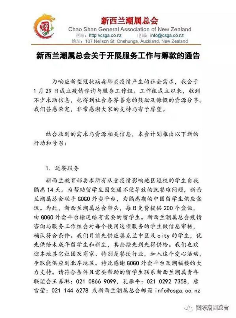
新西兰潮属总会成立疫情咨询与服务工作组,帮助解决中国留学生因交通不便导致的就餐问题,并在奥克兰当地时间1月31日发起筹款,所筹款项将用于开展支持新西兰中国留学生工作,以及购买口罩与防护服等医用紧缺物资,为奋战在第一线的中国医疗工作者与急需相应物资的同胞献上一份爱心。

09  泰国潮州会馆

泰国潮州会馆筹集首批3万个医用口罩支援家乡汕头抗疫一线医疗单位,另还有3万个医用口罩、2000个氧气面罩将捐赠给家乡潮州市。

10  法国潮州会馆

法国潮州会馆委托国际潮团总会常设秘书处购置2000个口罩捐赠给汕头市侨联,为潮汕地区市民出行做好防疫措施出一份力。

11  深圳市汕头商会

深圳市汕头商会及时响应号召,迅速行动,发出公开倡议书,募捐资金,动员会员发挥相关医疗物资渠道力量,一起助力打赢疫情阻击战。截至2月3日下午9时,认捐金额为1119200元。

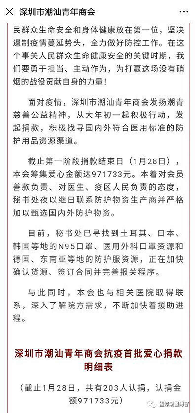
12  深圳市潮汕青年商会

深圳市潮汕青年商会发扬潮青半岛客户端最新版本下载苹果 精神,从大年初一积极行动,积极找寻国内外防护用品资源渠道,截至128日,共认捐善款971733元。

13  江门市潮资企业联谊会

江门市潮资企业联谊会向会员乡亲传达防护措施,发动捐款捐物倡议,截至130日,筹得爱心专款10万元捐赠给江门市红十字会。

14  广东潮博智库

广东潮博智库是广东潮人海外联谊会博士智库,前身成立于201311月的广州潮籍博士团。截至131日,共有200位博士捐款近23.5万元。

15 潮团实务交流协作平台

潮团实务交流协作平台,联合深圳市关爱行动公益基金会,通过腾讯公益平台发起乐捐。


16  深圳市揭阳商会

深圳市揭阳商会通过揭阳市红十字会向揭阳市人民医院捐赠抗疫专项资金10万元整。

17  广东省潮州商会

广东省潮州商会利用各种渠道,从上市公司采购了一批抗疫消毒液支援家乡,助力潮州抗击疫情。2月3日上午,首批17吨消毒液已送达潮州市。

18  海南省潮汕商会

海南省潮汕商会全体人员情系疫区、情系家乡,时刻关注疫情势态。截至2月3日13时,据初步统计,潮商企业共计捐赠现金410000元人民币;价值655200元人民币的医疗物资,食品和饮品400余箱。

19  潮医会

潮医会由医生会员、名誉会员及团体会员三部分组成,其中医生会员4000多位,涵盖各医疗健康领域。在此次抗击疫情行动中,潮医会竭尽全力帮忙联系各类医疗物资,线上开通免费抗冠状病毒肺炎咨询,为疫情防控贡献了医务力量。

20  深圳市潮州商会、深圳市韩江文化研究会

深圳市潮州商会、深圳市韩江文化研究会第一阶段抗疫募捐爱心接龙活动于2月3日14时截止,这次募捐活动得到了广大会员的热烈响应,积极参与,短短两天时间里,共收到62位爱心人士认捐善款和物资,其中累计认捐善款总额为112.77万元,这些善款和物资将捐赠给抗疫防控一线的各相关单位,为抗击疫情贡献一份爱心和力量。

(注:以上单位及团体个人捐赠信息排序不分先后)

我们相信,还有很多很多的无名英雄在这背后,默默地贡献。扶危济困、为善不甘人后,是潮汕人的优良传统。疫情发展势头还未减弱,目前湖北武汉等疫区及一些城市依然面临防疫物资紧缺问题,让我们海内外潮人共同行动起来,积极参与抗击疫情,为打赢这场看不见的硝烟战争尽潮人的绵薄之力。

不感兴趣:0 爱看:0 +1

邮箱:SZchaoshang@163.com 粤ICP备20019142号-1

Copyright(C) 2025 半岛TY体育入口和BOB综合下载 版权所有

关闭
Baidu
map